欢迎访问江苏省抗癌协会网站!    设为首页  |  收藏本站
江苏省抗癌协会_官方网站
新闻中心
News Center
 当前位置首页 > 新闻中心 > 通知公告
新闻中心
党建工作
协会动态
通知公告
会议通知
专委会动态
市级抗癌协会动态
法律法规
行业新闻
 
通知公告
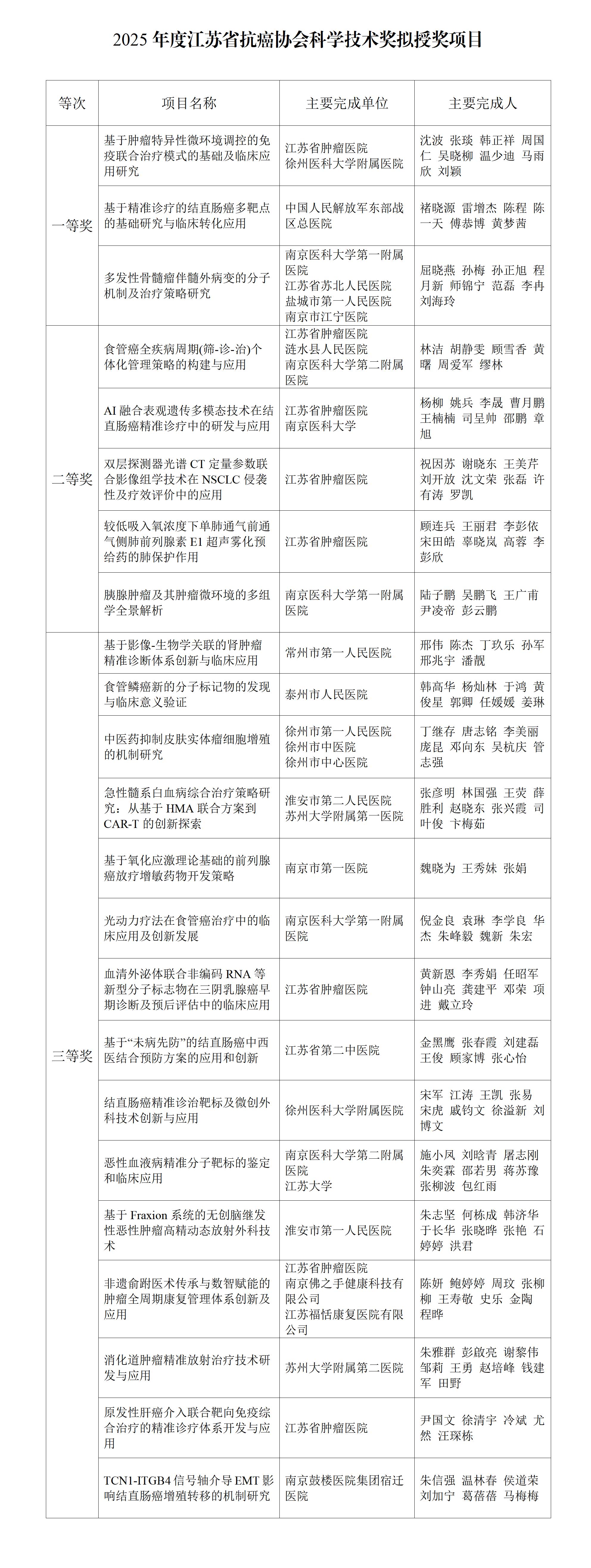
2025年度江苏省抗癌协会科学技术奖评审结果公示
发布时间:2025-12-08      浏览次数:5293次

根据《江苏省抗癌协会科学技术奖章程》《江苏省抗癌协会科学技术奖励办法》关于召开2025年度江苏省抗癌协会科学技术奖评审会的通知中有关规定,经形式审查、专家初审和综合评审、理事长办公会批准,现将通过的23项拟授奖项目予以公示。公示时间自2025128日起至1214日止,为期7天。

公示期内,任何单位或个人对公示项目有异议的,应当以书面方式提出并提供必要的证据材料。为便于核实查证,确保客观公正处理异议,个人提出异议的,须写明本人真实姓名须附签名身份证复印件、工作单位、联系电话和地址;以单位名义提出异议的,须写明单位名称、联系人、联系电话和地址,由单位加盖公章。超出期限的异议不予受理

通讯地址:南京市鼓楼区中央路201号金茂广场南塔写字楼1708

          江苏省抗癌协会科学技术奖励工作办公室

邮政编码:210009

联系电话:025-83284180  

联系邮箱:jsskaxh01@163.com

联系人:陈秋霖

 

附件:2025年度江苏省抗癌协会科学技术奖拟授奖项目

 

江苏省抗癌协会

2025128

附件:


上一篇:关于“第十九届江苏省青年科技奖”拟正式推荐对象的公示
下一篇:关于申报2025年江苏省抗癌协会专项科研基金“肿瘤影像攀登项目”科研项目的通知
友情链接:
江苏省科学技术协会  江苏省医学会  江苏省药学会  中国抗癌协会  
   
 

Copyright (c) 版权所有   江苏省抗癌协会

电话:025-83284180   邮箱:jsskaxh01@163.com
地址:南京市鼓楼区中央路201号金茂广场写字楼1708室       邮编:210009     
网站备案号ICP2021030536-1   技术支持:南京成旭通信息技术有限公司  

您是本站第3029792位来客!